
为进一步提升旅客的出行效率与中转衔接便利性,长沙机场联合国泰航空计划自3月29日起对长沙-香港航线时刻进行全面优化升级。此前,该航线每周二、四、六执行白班时刻,每周一、三、五、日执行晚班时刻。调整后,原有排班将全面转变为每日一班的白天直飞服务,单程飞行时间约1小时40分钟。
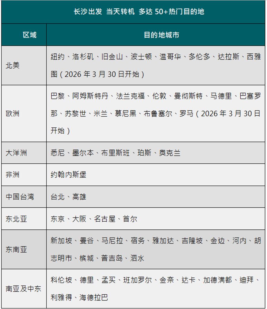
时刻焕新,双向奔赴畅连全球。从长沙机场出发,旅客可通过香港国际航空枢纽更加便捷地衔接全球航线网络,当日前往纽约、伦敦、悉尼等主要城市,同时也可当日接驳至普吉岛、泗水等热门旅游目的地,进一步拓展出行选择。
无忧中转,一票到底行李直挂。长沙机场联合国泰航空提供高效的“通程值机”服务。旅客从长沙机场搭乘国泰航空出发前往国际目的地,只需持国泰航空联程机票且转机时间在24小时以内,即可在长沙机场一次性办理两段航程的登机牌,并将托运行李直挂至最终目的地,免去中途提取行李的繁琐。
航班详情如下(均为当地时间):

此次长沙-香港航线焕新,借助香港枢纽链接世界多达50余个热门目的地,将进一步增强长沙机场作为区域航空枢纽的国际辐射能力,助力湖湘大地与全球的双向奔赴。
版权声明:凡注明来源为"港湘新闻网"的所有作品,版权归本网站所有。任何媒体转载、投稿、引用,需注明来源"港湘新闻网",否则将追究相关法律责任。
云标签 点击对应标签查看更多相关资讯!