
三湘都市报·新湖南客户端5月8日讯(全媒体记者 黄京 杨斯涵 余蓉)尽管为教师减负,已经成为“教育圈”的共识,但如何将其从源头落到实处?如何理直气壮拒绝那些五花八门的评比、考核、活动?5月7日,省委教育工作领导小组秘书处下发《2024 年省级层面涉及中小学校和教师的督查检查评比考核和进校园活动白名单》(下称“白名单”),明确了2024年省级层面涉及中小学校和教师督查检查评比考核事项仅3项、进校园活动仅10项。这也是全国首个发布的省级“白名单”。
保留、整合、取消,46个事项统筹成“白名单”上的13项
切实为教师减负,湖南一直在发力。早在2020年11月,省委办公厅、省人民政府办公厅印发《湖南省中小学教师减负清单》,明确要求涉及中小学校和教师的督查检查评比考核事项实行年度计划和审批报备制度,各相关部门年初将本年度实施计划报同级教育部门,由教育部门汇总和统筹后分别报同级党委办公厅(室)、政府办公厅(室)研究审核,由党委办公厅(室)统一报党委审批。
2024年1月,省委教育工作领导小组、省级层面整治形式主义为基层减负专项工作机制印发《关于深化整治社会事务随意进校园等问题的具体措施》,要求凡涉及中小学校的各类督查检查、考核评比、创建示范、竞赛达标、宣传教育及其他社会事务,均实行清单管理,由同级教育主管部门统筹,每年年初组织事项申报、梳理、精简、归并,报同级党委审批。
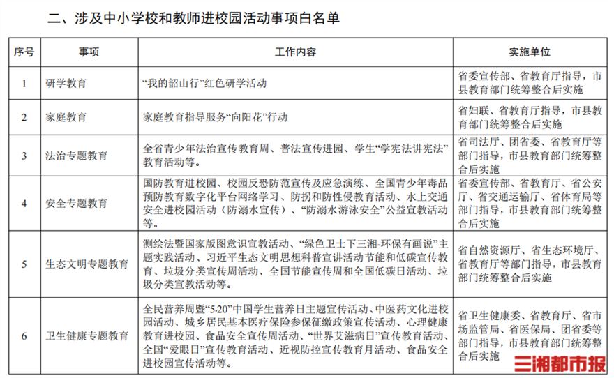
今年,省委教育工委、省教育厅牵头开展了中小学教师减负和社会事务随意进校园问题专项整治工作,对55个省直单位涉及中小学校和教师的督查检查评比考核和各类进校园活动事项进行了清理,共有16个单位申报46个事项。经与省直各单位充分沟通,在厘清教育系统社会职责边界、确保全面完成整治目标的基础上,按保留、整合、取消等方式,将46个事项统筹形成“白名单”中的13个事项在全省范围内开展。其中督查检查评比考核10项,统筹后实施3项;进校园活动36项,统筹后实施10项。
各市州要分级建立“白名单”,严禁“白名单”以外事项进校园
按照要求,各市州要迅速参照省级做法,认真厘清各类社会事务与教育 系统职责的边界,进一步排查清理本级并督促县市区排查清理涉及中小学校和教师的各类督查检查评比考核和进校园活动事项, 严格标准,严控总量,分级建立白名单并向社会公布。从 2025 年起,各市州(含所辖县市区)白名单须于每年春季学期开学前报 送省教育厅。
各市州党委教育工作领导小组和省直各单位要认真履行属 地主体责任和行业主管责任,严格落实年初计划、审批报备和清单管理制度,严禁白名单以外的事项进入校园。确需开展的临时性工作任务,须严格履行相关审批报备程序,且不得突破当年计划总量。
坚决杜绝打卡、接龙、拍照等形式主义,不得对参与率排名
省教育厅还要求,各市州教育行政部门要科学统筹、严格把关、加强整合,会同有关部门合理安排各类教育教学活动与进校园专题教育,与学科教学、班团队会、综合实践活动、校园文化建设等学校日常教育和管理工作有机融合,提高专题教育质量。坚决防止一定时间 内活动内容、人员、频次过于集中给教师造成不合理负担,坚决 杜绝滥用应用程序和工作群组、打卡、接龙、做题、拍照、简报 等重留痕轻实效的形式主义。不得对参与率、完成率、活跃度等 指标情况进行排名通报和评价考核。
各地要将落实白名单情况纳入市县人民政府履行教育职责 评价等督导评估的重要内容,进一步完善监测、举报、核查、问 责、通报等机制,不得将各类社会事务进校园工作情况与学校考 核、干部教师评优评先和绩效考核挂钩。
省教育厅将通过“教师负 担码上报”平台和教师负担监督举报电话对各地、各单位工作落实情况加强跟踪,确保各项工作要求落地落实。



版权声明:凡注明来源为"港湘新闻网"的所有作品,版权归本网站所有。任何媒体转载、投稿、引用,需注明来源"港湘新闻网",否则将追究相关法律责任。
云标签 点击对应标签查看更多相关资讯!