
拥有数百万粉丝的网红主播销售的“减肥神药”含有非法添加违禁成分“布噻嗪”,有消费者网购该“神药”食用后出现呕吐、肠胃痉挛等不适症状……
记者从北京市海淀区市场监督管理局获悉,近日海淀区市场监督管理局联合警方, 成功打掉一个通过直播销售有毒有害减肥食品的犯罪团伙,关停直播间15个,采取刑事强制措施32人,查扣问题减肥产品7万余粒。
直播间带货截图
据介绍,海淀区市场监督管理局此前接到消费者举报,称某平台多名主播销售“魔芋魔法豆草本果蔬压片糖果”等声称具有减肥功效的食品,消费者网购食用后出现口干、呕吐、小便增多、肠胃痉挛等不适症状。
随后,海淀区市场监督管理局在北京市市场监管综合执法总队的指导下,对相关带货主播展开调查,并将产品送检。
经过调查发现,这些所谓的“减肥神药”均含有“布噻嗪”成分。作为一种噻嗪类利尿药物, “布噻嗪”常用于治疗高血压和水肿,但不当服用会造成大量脱水,长期服用更会导致严重健康问题,如电解质紊乱、脂质代谢紊乱、抑制胰岛素分泌等不良反应, 不法商家利用利尿剂短期内大量脱水的特性,制造“快速减肥”假象。
办案人员侦查发现, 这是一个以“网红”主播为销售核心,通过直播平台夸大宣传,与上游非法生产厂家勾结,面向全国广泛销售有毒有害减肥食品以谋取巨额非法利润的犯罪组织。
该组织以王某某为首共同经营着一家无实体店的空壳食品公司,由王某某等人提供原料找工厂代加工生产低成本减肥食品,再借助“网红”主播流量进行销售。
这种低成本、高利润的模式吸引了十几个直播间的“网红”主播参与其中,他们有的低价批发销售,有的则为王某某的公司代销, 直播间的粉丝量总计超过1500万,影响力巨大。
办案人员介绍,根据食品安全法相关规定,食品中不允许添加药品,但国家公布的食品违法添加物质名录中并没有“布噻嗪”。
对这种新型添加物,不能仅靠对药物成分副作用的推理,还需要客观专业的论证,认定其性质及对人体的危害,才能追究嫌疑人销售有毒有害食品的刑事责任。
为此,北京市市场监管综合执法总队组织相关专家对“布噻嗪”的性质及危害性进行论证后, 最终将“布噻嗪”定为有毒、有害的非食品原料,相关“网红”主播的行为也涉嫌构成销售有毒、有害食品罪。在固定相关证据后,海淀区市场监管局将案件移交至海淀警方,并成立联合专案组展开侦查。
2024年11月,专案组在江苏、广州、安徽、湖北、山东、天津等8省11市同步收网,警方对包括多名百万级粉丝“网红”主播在内的32名犯罪嫌疑人采取刑事强制措施,关停直播间15个,查扣问题减肥产品7万余粒。 目前,案件正在进一步侦办中。
查处违法产品现场。图源:新华社
“管住嘴”“迈开腿”
减肥误区还有很多人不知道
目前,大家公认减肥的办法是“管住嘴”。“轻断食”“戒晚餐”“断碳水”等减肥方式真的管用吗?快拿小本本记下来↓
过度节食减肥到底科不科学?
从医学上说,营养治疗是肥胖症综合治疗的基础疗法,主要包括限能量饮食、高蛋白饮食、轻断食、低碳水化合物饮食等方式,其中就有轻断食的“选项”。专家表示,轻断食不代表不吃饭,过度节食是不科学的。
北京友谊医院减重与代谢外科主任张鹏介绍,需要用科学适度的节食方法,保证每天蛋白质、不饱和脂肪酸、微量元素、维生素以及水分摄入的前提下,根据体重控制热卡摄入即可。
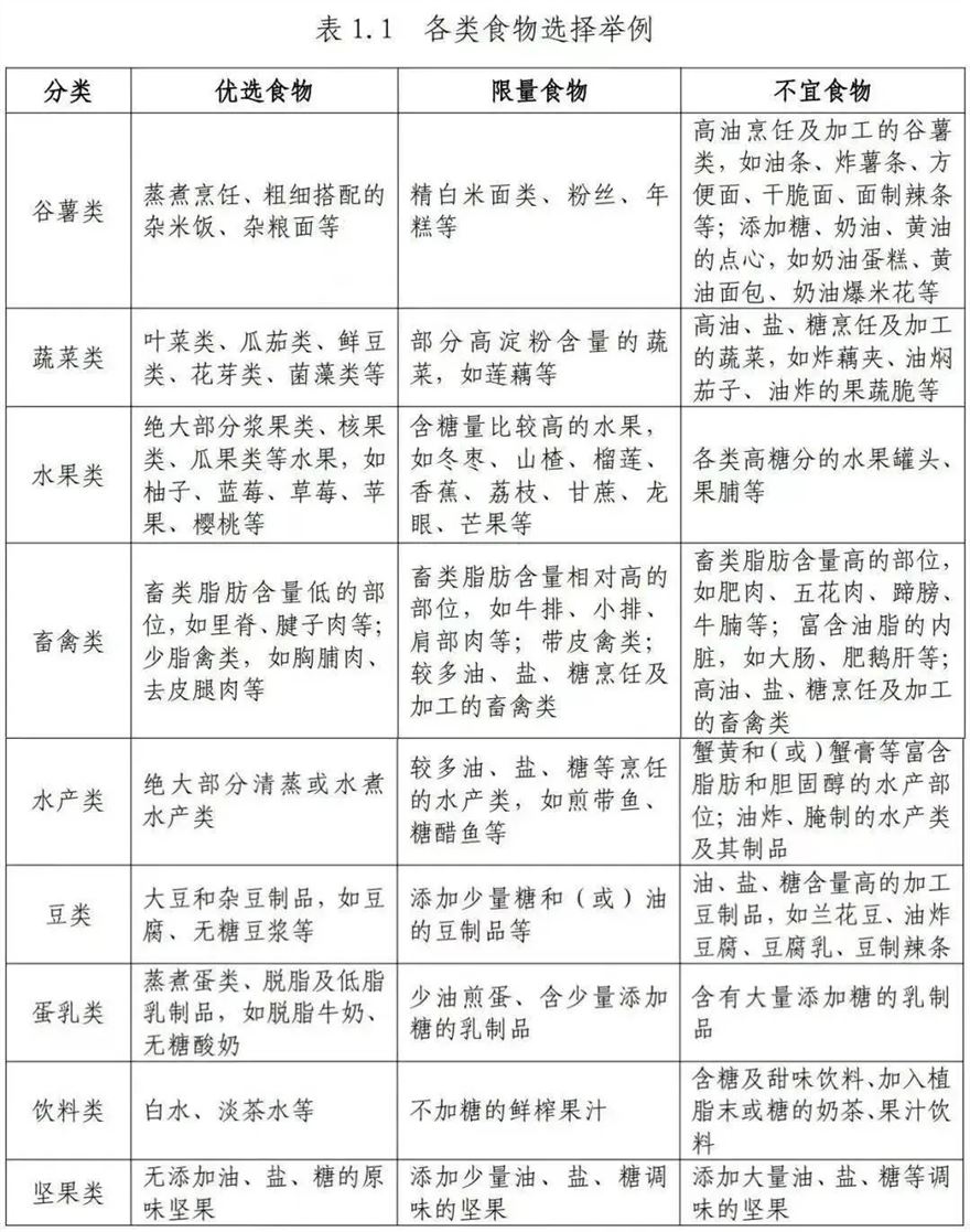
减肥期间到底吃啥?
一张表说清楚!记得保存
图源:央视一套
“管住嘴”不是“关住嘴”!
不吃晚餐不会瘦
专家表示,不吃晚餐其实并不能达到减肥的目的。若长期不吃晚餐,早餐、午餐吃的食物热量会自动转化为脂肪,反而导致体重增加。一旦恢复晚餐的摄入,体重反弹的速度会非常快。
断碳水减肥法就是不吃主食?
这里说的碳水,实际指的是碳水化合物。大家通常认为碳水化合物主要集中在主食里,但事实上,一些水果、蔬菜、肉类、蛋类等食材当中也含有碳水化合物。
专家表示,断碳水的方法减肥虽然能让人在短时间内掉秤,但难以持久,同时会带来一些副作用。比如,脑细胞主要靠葡萄糖供能,长期断碳水可能导致大脑细胞葡萄糖供给不足,进而引发记忆力下降。
提醒广大消费者
健康减肥应以科学饮食
和适度运动为基础
如需减肥类食品、保健品
应选择正规渠道购买
避免购买到“三无”产品
切勿听信不法商家的虚假宣传
在购买到不合格产品时
应积极向相关部门举报
版权声明:凡注明来源为"港湘新闻网"的所有作品,版权归本网站所有。任何媒体转载、投稿、引用,需注明来源"港湘新闻网",否则将追究相关法律责任。
云标签 点击对应标签查看更多相关资讯!