
中新网北京4月23日电(刘越)今日,“艺考 作弊”,登上微博热搜。网友曝光某网红涉嫌在北电艺考中作弊,舆论哗然。北京市教委向中新网回应称:正在核查中。
4月18日,一位化名“我是艺考生”的北电艺考生在某社交网站发文,称2024届网红表演艺考生李闽轩在考试中涉嫌违规作弊。事态愈演愈烈后,有博主爆料,称李闽轩因考试违规作弊,被取消北电考试资格、合格证。
社交媒体截图
李闽轩,何许人也?年纪轻轻就凭借颜值获赞上亿,手握五百万粉丝的抖音网红。3月份时,李闽轩曾参加北电艺考复试,网传其取得不错的名次。然而,网友“我是艺考生”却透露,自己和李闽轩在同一个考场参加复试,她当天穿了一身浅色练功服,并在自我介绍时自曝名字,这两种都是北电明令禁止的行为。
该艺考生质疑:为何一位明确违反规定的考生,得以取得好成绩?
一石激起千层浪,网友们纷纷举起放大镜,寻找蛛丝马迹。相关话题登上多平台热搜榜。截至目前,李闽轩本人未做出任何回应。
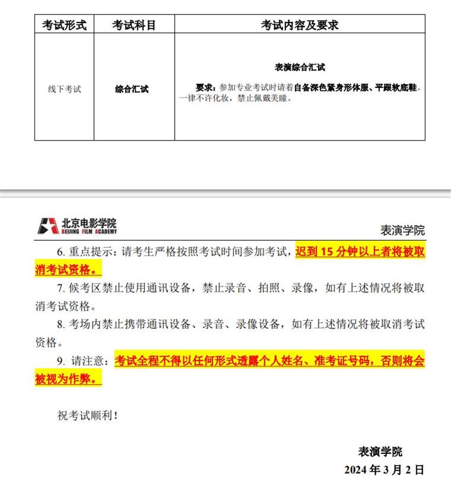
通过查阅北京电影学院本科招生网相关文件,记者发现,2024北电《表演专业复试须知》中明确规定,艺考过程中考生须身穿深色形体服。文件还强调,考生不得以任何形式透露个人姓名,否则视作作弊。
2024北电《表演专业复试须知》截图
“考试简章上有明确的要求。”北京电影学院某资深表演专业老师对记者表示,穿浅色衣服、自曝姓名确是违规行为。而对于“李闽轩因作弊被取消北电考试资格、合格证”的说法,该老师称不了解具体情况,目前北电内部对此事件并没有确切说法。
为此,记者致电北京电影学院招生办、表演学院等多个部门,截至发稿,电话均无人接听。随后,记者致电北京市教育委员会,对方回应:“李闽轩作弊”这一问题近日已被反映多次,已记录在案。北京市教委正在核查中,并已将相关情况反馈给北京电影学院,由北京电影学院进行具体调查。
经核查后,“网红作弊事件”有了新进展。据极目新闻,北京市教育委员会工作人员透露,目前校方正在进行本年度艺术类本科专业成绩复核工作,收到投诉举报后,校方高度重视。经初步核实,考生李某某在专业考试期间,确实存在透露本人姓名的情况,校方已经依据相关招生办法和违纪程序进行处理。
值得一提的是,《北京电影学院2024年艺术类校考本科招生简章》中明确规定:对违反考试管理规定和考试纪律,影响考试公平、公正行为者,将依据《中华人民共和国教育法》等所确定的程序和规定进行从严查处,并将处理结果书面通报生源所在地省级招生考试机构进行后续处理。
李闽轩。社交媒体截图
不仅如此,据同考场考生透露,李闽轩在考场自报家门时,曾被老师打断要求“重新来过”。该爆料引发网友质疑北京电影学院艺考录取的公平性。
对此传闻,截至发稿,北京电影学院仍未发布任何官方声明予以回应。(完)
版权声明:凡注明来源为"港湘新闻网"的所有作品,版权归本网站所有。任何媒体转载、投稿、引用,需注明来源"港湘新闻网",否则将追究相关法律责任。
云标签 点击对应标签查看更多相关资讯!