
备受关注的长沙至浏阳市域轨道快线,有重大消息!
9月13日,长浏快线启动土建施工招标,意味着开工在即。根据计划,项目采用磁浮制式。这是中国第5条磁浮、湖南首条市域轨道线,建设周期为54个月,预计2029年建成通车。
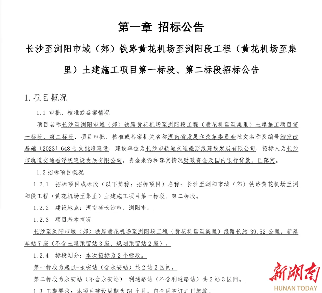
长浏快线动工兴建一直备受关注。近日,长沙公共资源交易电子服务平台发布长沙至浏阳市域(郊)铁路黄花机场至浏阳段工程(黄花机场至集里)(以下简称“长浏快线”)土建施工项目第一标段、第二标段招标公告。这意味着,长浏快线动工前准备工作已全面展开。

根据公告,长沙至浏阳市域(郊)铁路黄花机场至浏阳段工程(黄花机场至集里)线路长约39.52公里,新建车站7座(不含土建预留站3座、规划预留站2座)。本次招标分为2个标段,第一标段为起点—永安站(含永安站)共2站2区间,第二标段为永安站(不含永安站)—利通路站(不含利通路站)共2站3区间。项目建设周期为54个月。
长浏快线线路走向及站点。
值得关注的是,长浏快线线路自磁浮东延线终点T3航站楼引出,沿园区新河南路、金城大道、浏永公路、花炮大道、浏阳大道敷设,最终到达浏阳市关口站。全线采用快速磁浮交通制式,均为高架站,平均站间距3.95公里。
长浏快线的最高运行速度可达160公里/小时,预计于2029年建成通车。届时,浏阳市民可通过黄花机场和长沙南站换乘地铁,直达长沙市中心,这将极大地缩短长沙市区与浏阳之间的时空距离,有力推动区域协调发展。
版权声明:凡注明来源为"港湘新闻网"的所有作品,版权归本网站所有。任何媒体转载、投稿、引用,需注明来源"港湘新闻网",否则将追究相关法律责任。
云标签 点击对应标签查看更多相关资讯!