
物业公司的服务水平
关系到我们生活的方方面面
小到门口的声控灯
大到小区的消防设施
都由物业提供保障
4月28日,长沙市住建局、长沙市物业管理办公室公布了2024年第一季度物业服务企业“红黑榜”及“重点监管”企业名单,快看看有没有你住的小区。
红 榜
根据本季度“红色物业”创建、文明创建、物业服务标准化建设、安全生产、物业企业信用建设、国家卫生城市创建、垃圾分类等工作情况,表现突出的企业被列入“红榜”。

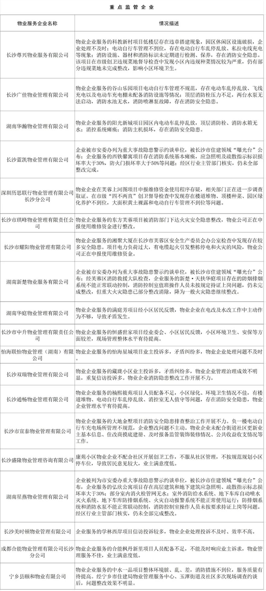
重点监管企业
物业企业被举报、投诉的,发现问题没有及时整改等情况,长沙尊兴物业、广佳物业等19家物业服务企业被列入“重点监管企业”。据介绍,凡列入“重点监管”范围的企业,各区、县(市)行业主管部门要对其在本市范围内的在管项目加大抽查频次,对其法定代表人或者驻长负责人进行提醒,及时跟进矛盾纠纷投诉处理,督促物业服务企业规范服务。

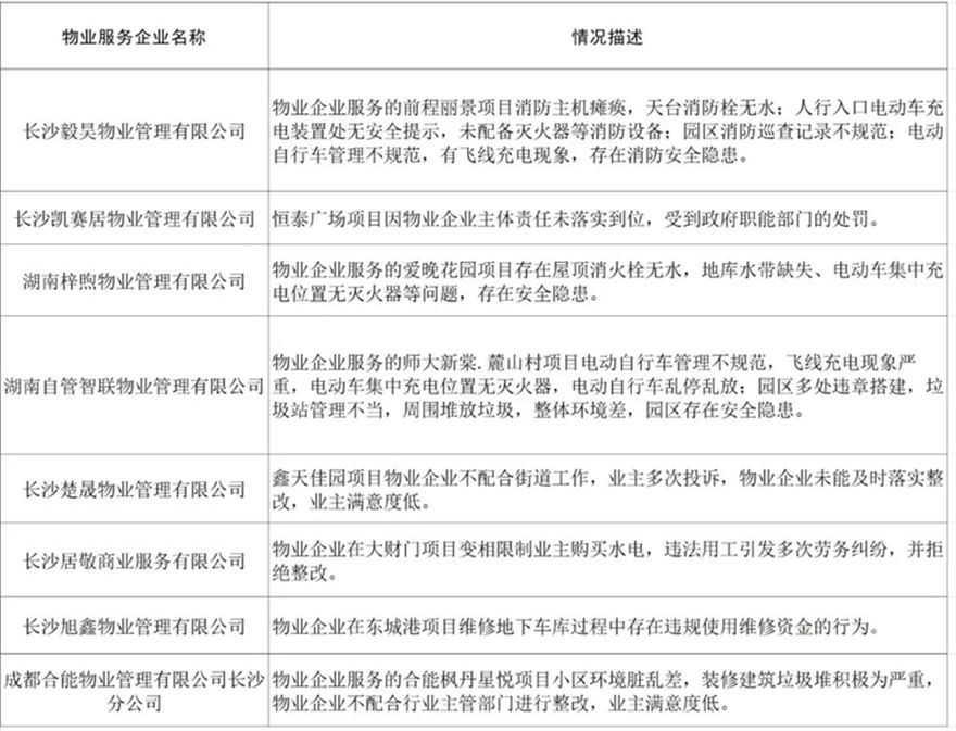
黑 榜
所管项目安全生产、内部管理等工作存在重大问题且整改不及时、不到位的8家物业服务企业被列入“黑榜”。

其他被列入“黑榜”的湖南自管智联物业、楚晟物业、居敬商服、旭鑫物业、合能物业等物业服务企业,不同程度存在服务质量差、被业主集中投诉等问题。据介绍,凡列入“黑榜”的物业服务企业,取消本年度行业评优评先资格,在物业项目招投标等方面将予以限制。
各区、县(市)行业主管部门要联合其他行政监管部门协同监管,通过约谈、行政监管提示、工作函等形式督促物业企业按照物业服务合同和行业服务标准,整改到位,进行规范化管理。市物业管理办公室将对各物业服务企业及服务项目整改情况不定期进行抽查。
据了解,本季度物业企业信用评价情况将在“住建一体化”信息平台上予以记录,并作为企业诚信评分、评优评先的重要参考。
版权声明:凡注明来源为"港湘新闻网"的所有作品,版权归本网站所有。任何媒体转载、投稿、引用,需注明来源"港湘新闻网",否则将追究相关法律责任。
云标签 点击对应标签查看更多相关资讯!